

虹桥机场昨日贴出安检升级通告。早报记者 王炬亮 实习生 杨深来 图

昨天上午首都机场T3航站楼,大量旅客滞留,排起长队。京华时报读者韩女士供图
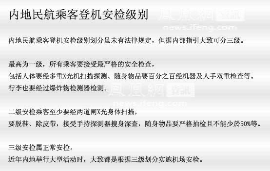
根据国家民航局要求,昨日零时起,上海、北京两地机场安检的响应级别同时提高至2级。此举意味着乘客经过安检时,携带箱包的开箱率将会大大提高。
安检2级响应级别曾在北京奥运会、上海世博会期间执行过。知情人士透露,这一措施可能持续到9月7日,“在此期间,尤其是早高峰搭乘航班的旅客,至少应提前2小时抵达机场,以免延误行程。”
脱鞋、解皮带几率大增
昨日,有旅客微博发布北京首都机场的现场照片,只见排队候检的旅客从安检口开始,一直绵延数百米。
据了解,昨日,不少旅客按照往常习惯提前在网上值机,随后提前半小时赶到机场,原本以为时间正好,但到机场后他们急得双脚直跳:原想搭乘早上6点的航班,可直到上午7点还没有过安检口。
“安检级别一下子提高了,不仅要脱鞋,还要我解下皮带。”过了安检的旅客如此抱怨。
不仅是北京首都机场,昨日,在上海浦东机场和虹桥机场乘坐航班的旅客也发现,安检陡然严格了许多,安检时每个人都要脱鞋检查。
“根据民航局的要求,上海、北京同时提高了安检响应级别。”对上述情况,上海机场相关人士解释说,安检级别提高并不是说之前的安检不严格,而是处于2级响应的安检级别中,旅客脱鞋、解皮带的几率会比平时大大提高,携带箱包的开箱率也会陡增。“箱包原先是随机抽检,现在有可能提高到50%,也就是每2人要开箱检查一次。”
上述相关人士还表示,北京奥运会、上海世博会期间曾执行过安检2级相应,“旅客对此应该不会感到陌生。”
新疆各机场已实施
依照相关人士的估算,以往安检速度可能是每10秒安检一人,但现在预计要提高到半分钟甚至1分钟左右。“如果按照往常习惯,只提前半小时赶到机场的旅客,届时可能会增加误机风险。”
目前,上海机场方面已经增加了安检通道和安检人员,迄今还未发生因提高安检级别导致旅客误机的事件。
“目前,‘禁液令’、‘禁火令’等禁止性规定依然执行。旅客过安检前,最好提前托运液态物品、丢弃打火机等,以免耽搁时间。”上海机场相关人士提醒说。
另据了解,新疆机场集团8月12日也发布公告称,已将新疆各机场安检响应等级提高至2级,由乌鲁木齐机场出发的旅客应提前180分钟抵达机场办理登机手续。